因工作需要,现面向社会公开招聘40名编制外工作人员。相关情况公告如下。
一、单位基本情况

二、招聘对象、范围及基本条件
(一)招聘对象及范围
面向全国公开招聘2024年7月31日前取得硕士研究生及以上学历、学位(留学人员应于2024年7月31日前取得中国留学服务中心|中国(教育部)留学服务中心认证材料),并完全符合本招聘公告第三款“三、招聘岗位及条件要求”相关岗位条件要求和本公告其他要求的人员。未在规定时间内取得并提供有关证书的,视为报考者自动放弃,责任自负。
本次招聘岗位性质均为:编制外工作人员。
(二)基本条件
1.应聘人员应同时具备的条件:
(1)具有中华人民共和国国籍,热爱社会主义祖国,拥护中华人民共和国宪法,拥护中国共产党,遵纪守法,品行端正。有良好的职业道德,爱岗敬业,事业心和责任感强。
(2)身体健康,能正常履行招聘岗位职责。
(3)具备招聘岗位要求的条件和资格(详见招聘岗位及要求)。其中,应聘者本人有效学位证上的学位,应与拟应聘岗位的“学位”资格要求相符;应聘者本人有效的毕业证上的学历,应与拟应聘岗位的“学历”资格要求相符。
2.有下列情形之一的,不得参加应聘:
(1)曾受过刑事处罚的。
(2)曾被开除公职的。
(3)有违法、违纪行为正在接受审查的。
(4)尚未解除党纪、政纪处分的。
(5)由人民法院通过司法程序认定的失信被执行人。
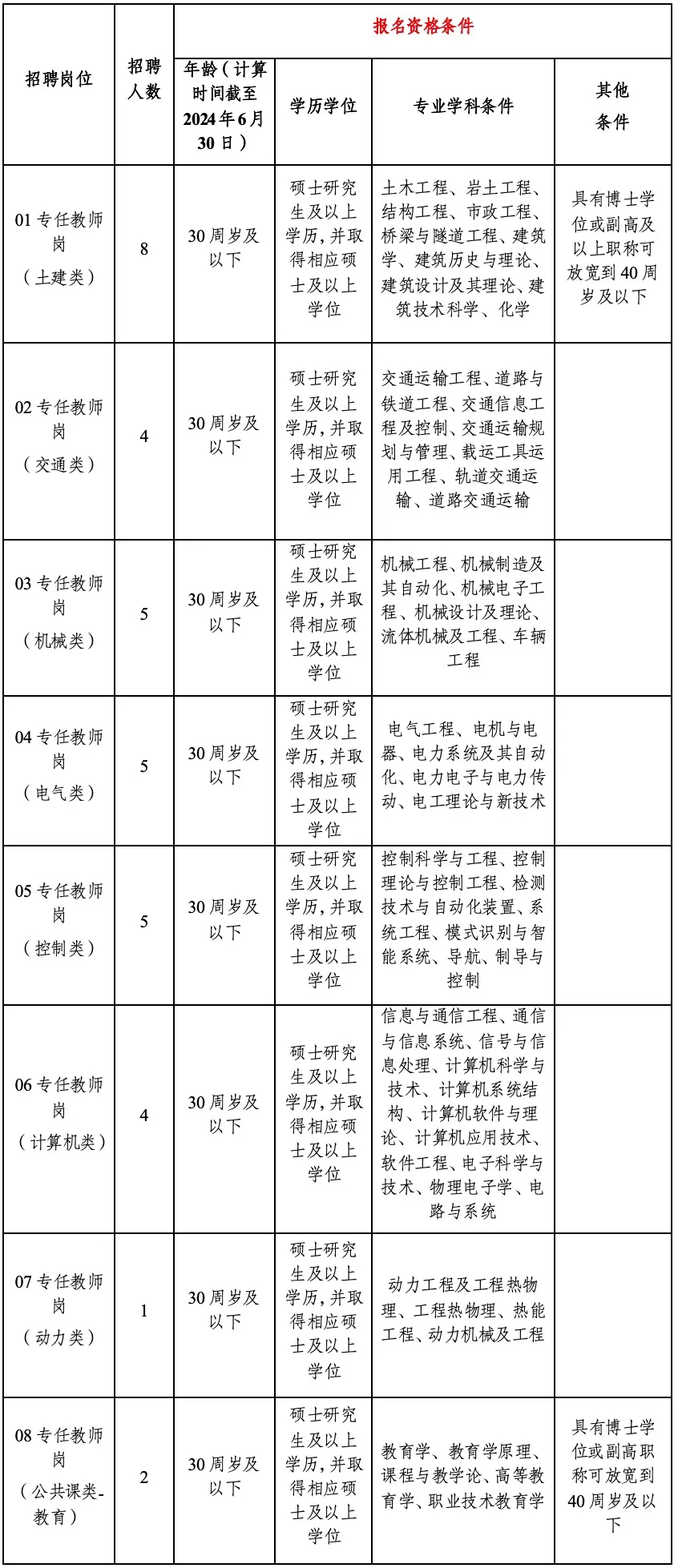
三、招聘岗位及条件要求


四、招聘程序
(一)应聘报名
1. 报名方式:应聘人员在线或扫描二维码填写报名信息,并上传本人身份证、学位证、毕业证、教育部留学服务中心出具的学历学位认证书等(留学期间所学专业未列入国家教育行政部门颁布的学科专业目录的,可进行第三方专业认定,认定与招聘专业为相似专业的视为专业条件合格)。未取得毕业证和学位证的2024年国内应届毕业生,需上传学生证、学校主管毕业生就业工作部门开具的就读院系及专业等情况的证明。
报名链接:http://datatable.svtcc.edu.cn:15095/abi/eqf/formpageshow.do?action=show&freelogin=true&id=a1f9b881977e4bd3a1c0c4b3299c3072
报名二维码:

2.报名时间:2024年5月28日至6月3日17:00。3.注意事项:请将相关证明材料按要求命名后上传。每人仅可报名上传提交一次,请谨慎填写。(二)应聘资格初核学院组织人事处会同用人部门对应聘人员的应聘资格进行初审,根据应聘人员所学专业,结合用人部门发展需要择优确定进入考核的人员。(三)考核方式本次招聘采取笔试+面试的方式进行,考核成绩采用百分制,根据总成绩由高到低的原则确定拟聘用人员名单。
考核总成绩=笔试总成绩×40%+面试成绩×60%。
1.笔试:通过资格初审的人员按照通知要求到校参加笔试,未按要求参加笔试的人员视为自动放弃。笔试主要内容为:时事知识、公民道德建设、职业能力测试等。
2.现场资格复审:根据各具体招聘岗位的参考人员笔试成绩和招聘名额,从高分到低分按3:1的比例确定入围面试人员。与最后一名面试入围人员笔试成绩相同的人员,一并确定为面试入围人员。笔试参考人员不足招聘名额的3倍时,全部进入面试。入围面试人员均应按照通知要求到校参加资格复审,复审时需提供本人身份证、学位证、毕业证、教育部留学服务中心出具的学历学位认证书、第三方专业认定证明、学生证、学校主管毕业生就业工作部门开具的就读院系及专业等情况的证明等相关资料的原件。未按要求参加资格复审的人员视为自动放弃。
3.面试:如进入面试人员自动放弃面试资格或因其它原因被取消面试资格,依次递补确定进入面试人员。面试成绩低于75分的,取消应聘资格。
面试方式:专任教师岗位采用试讲的方式,综合管理岗教师采用结构化面试的方式。
(四)体检
根据考核总成绩从高至低,按招聘岗位1:1的比例确定体检对象,由学院统一组织前往指定医疗机构体检,费用由个人自理,体检标准参照四川省事业单位公招人员体检标准执行。未按时体检的视为自动放弃;体检不合格或自动放弃的,按面试考核成绩排名依次递补。
笔试、现场资格复审、面试、体检等环节具体时间另行挂网通知。
(五)考察
1.体检合格者由我单位对其进行考察。因个人原因导致无法对其进行考察,或考察不合格,以及个人自愿放弃出现的空额,可按照考核总成绩从高分到低分依次等额递补。
2.体检合格者全部参加学院组织的心理测评,测评结果将作为拟聘用的重要参考,结果不对外公布,严格保密。
3.按照《教育部关于推开教职工准入查询工作的通知》要求,由学院统一进行准入查询,查询不通过者不予聘用。
(六)公示
考察合格者,确定为编制外拟聘用工作人员,在学院官网公示3个工作日。
(七)聘用
公示无异议后,按学院相关程序和规定办理编制外工作人员聘用手续,签订劳动合同。
五、联系方式
联系人:常老师
咨询电话:028-82682962(组织人事处)
监督电话:028-82680056(纪委办公室)